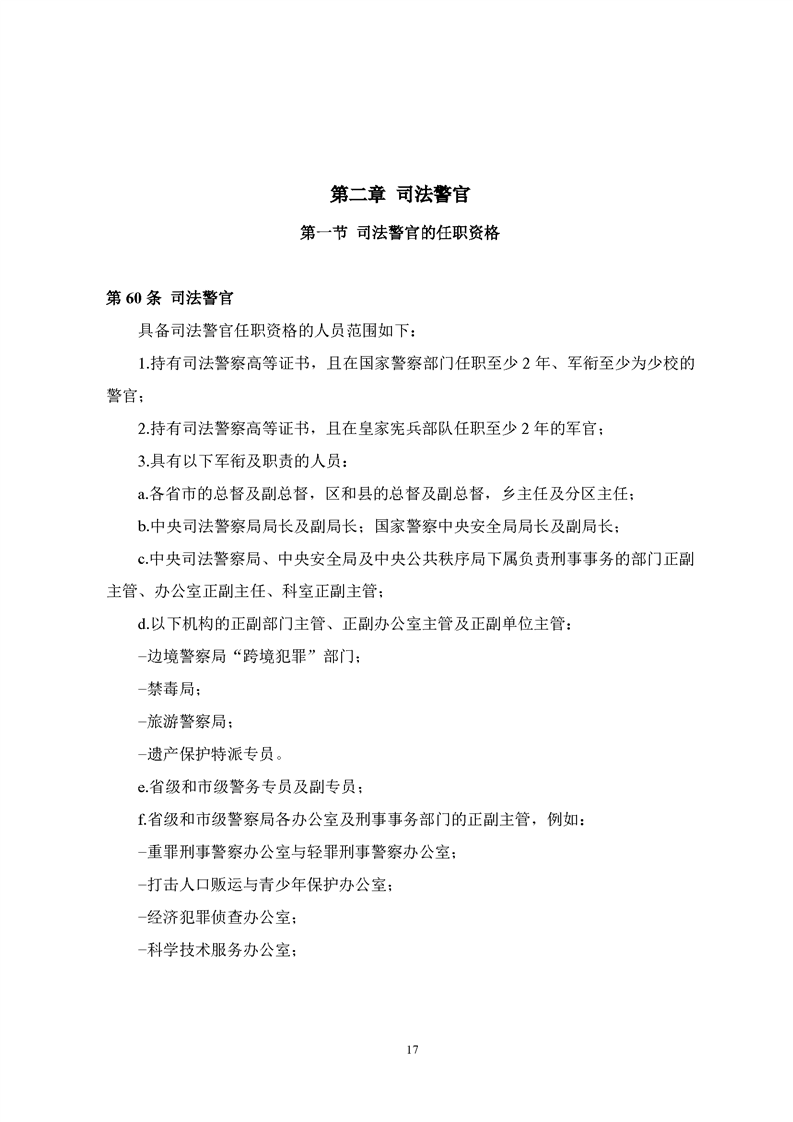
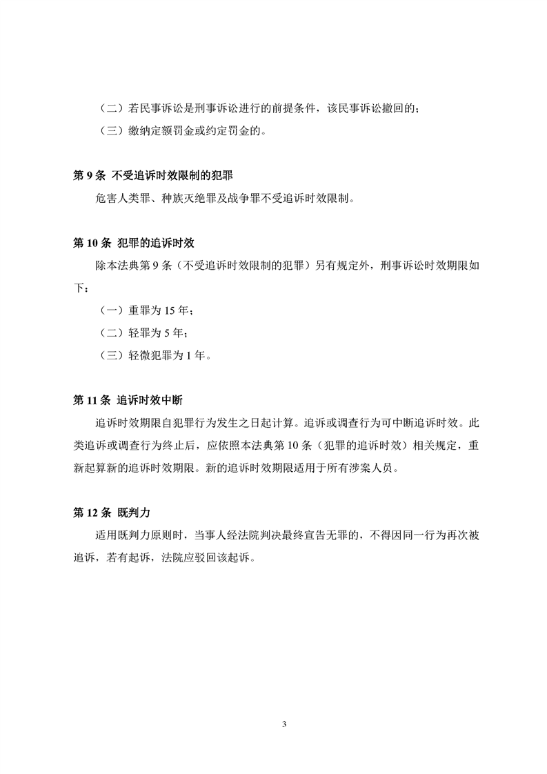
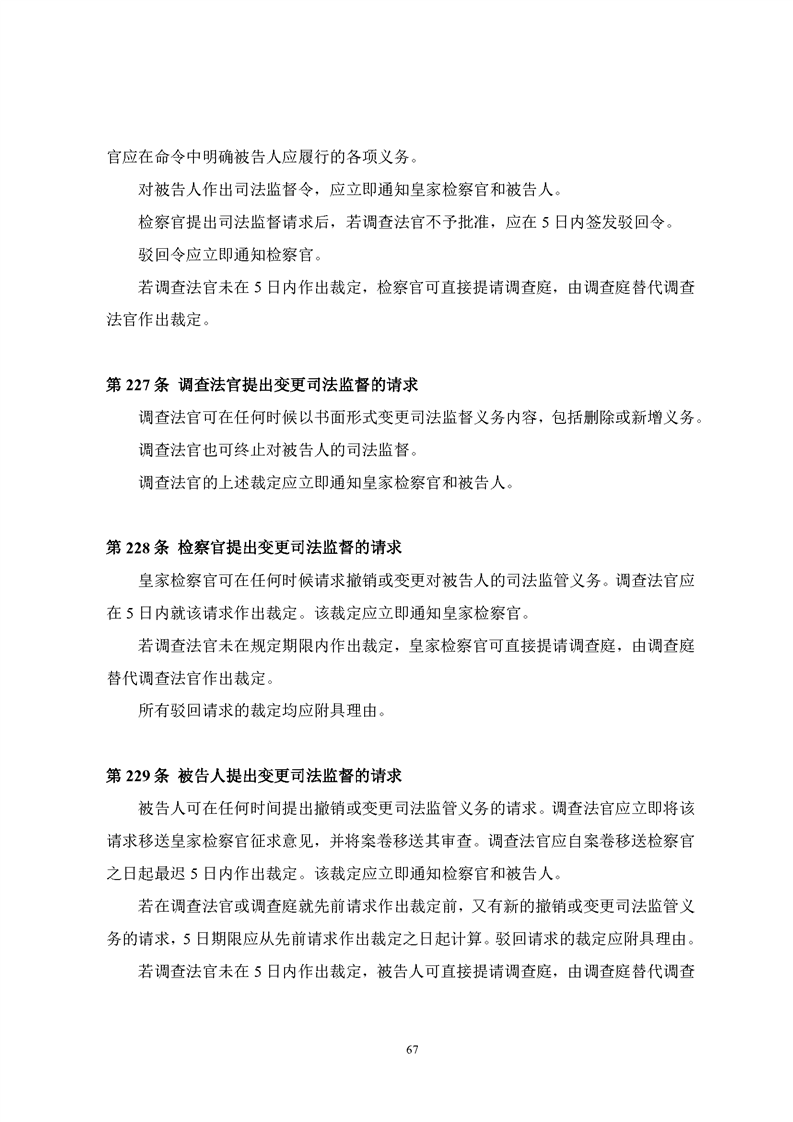
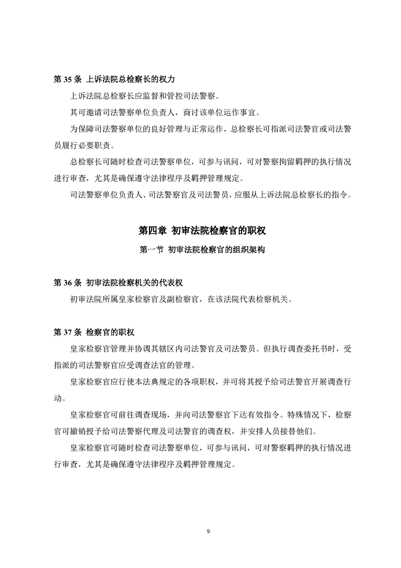
研究成果

  时间:2025-09-29 12:21:38 来源:tyc33455cc太阳成集团  









































































































































































































友情链接

Copyright © 2019 All Right Reserved.Itc.nwupl.cn 太阳成集团tyc33455cc涉外刑事法治与国别检察司法研究中心
地址:陕西省西安市长安区西长安街558号太阳成集团tyc33455cc长安校区   联系电话:029-88182248、88182249

Baidu
sogou